前言:S12赛季的比赛已经正式开始了,相信绝大多数的玩家都关注了最近一段时间的夏季赛。Lpl赛区的比赛进行的是非常激烈的,就在最近的对抗中,blg战队成为了所有玩家关注的焦点,作为一支全华班战队,他们在转会期的时候就买入了顶级的选手,但是在春季赛和夏季赛的对抗中并没有取得太好的成,甚至还引来了一大批粉丝的调侃,在面对ra战队的比赛中,blg战队的几波操作真的让很多的玩家都看不懂,虽然规定线上对抗掉线不需要进行时光回溯,但是blg战队杀人推塔的做法确实有些过分了。
BLG官方及时击杀双C图火了
相信绝大多数的玩家对于blg战队还是非常关注的,作为lpl赛区的一支全华班战队,在加入到lpl之后,他们的整体投入非常大的深厚,有着大量的资金支持,每一年都会买入很多顶级的职业选手,但是成绩却比较一般,完全没有到理想的状态。去年的时候,他们为了提升整个的人气和热度,也是买入了退役两年的顶级AD选手uzi当时绝大多数的玩家都是期待着小狗回到职业的赛场的,但是blg战队管理层的做法让所有的粉丝都失望了,整个春季赛上场的次数少之又少,甚至还被管理层限制了训练赛。
夏季赛开始之后,blg战队的成绩大幅度下滑,战队内部也是出现一些矛盾,Blg战队的高层也是不得不进行了大规模的人员轮换,之前的lms选手基本上都替补了。和ra战队的比赛也成为了很多玩家关注的焦点,这场比赛基本上是决定着blg战队夏季赛的生死,如果他们输掉了比赛,距离季后赛的位置就越来越远了,如果能够拿下这场比赛的胜利,那么他们还有机会晋级季后赛。这场比赛的前两局对抗还是比较激烈的,blg战队和ra战队打成了1比1平。
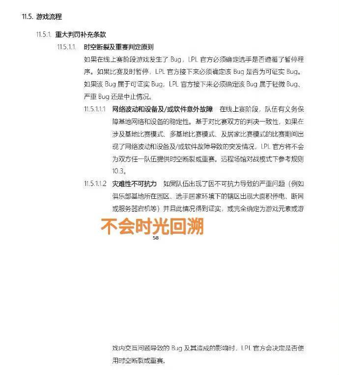
第三局的对抗开始之后,ra战队前期就取得了不错的优势,并且凭借着自己的完美运营拿到了大龙buff,按照正常的对局来说,ra战队是可以非常轻松拿到本局比赛的胜利的,但是在ra战队拿到了大龙之后,他们基地的网络出现了波动,导致五名选手全部掉线,Ra战队的双c直接被blg战队给击杀了。虽然叫了暂停,但是官方并没有进行时光回溯,就连uzi在解说的时候都表示这样不回溯,有点说不过去了。
在随后的比赛中,ra战队依旧出现过掉线的情况,Blg战队并没有做出太过多的让步,反而还在对方掉线的时候推塔。比赛结束之后,blg战队官方发布的赛后复盘也是火了起来,及时赶到击杀对方的双c,这样的话也能发出来吗?虽然官方确实有网络波动掉线不时光回溯的明文规定,但是依靠对方掉线拿到比赛的胜利,确实是不光彩的。很多人对于blg战队也是议论纷纷,就连官方解说都比较尴尬,这场比赛的胜利真的就是Ra战队基地的功劳。
再见认为
不时光回溯是可以理解的,但是无法理解的是。Blg战队靠着ra战队掉线的空挡做了太多的事情,他们在赛场中没有做出任何的让步,甚至在对方掉线出问题的时候,还推防御塔。官方的及时击杀也是让很多的人都无法理解,难道作为blg战队的官方不应该出面做出一些解释吗?就算是一个简单的抱歉,应该也会引来大量玩家的称赞吧。
各位观众老爷们怎么看这个事情呢?




