前言:S12赛季的比赛已经正式开始了,相信绝大多数的玩家都关注了最近一段时间的夏季赛,lpl赛区的比赛进行的是非常激烈的,尤其是季后赛的争夺,目前还剩下7支战队来争夺最后的四个名额。能够感觉到这七支战队每一个队伍都非常想要拿到这个机会,但是已经有多支战队机会变得非常渺茫了,九败的队伍只能看其他战队的眼色行事,命运已经不掌握在自己的手中了。官方解说雨童也是第一时间发出了季后赛的分析,但是我有一点还是不认可他的,在我看来,al战队大概率会被淘汰,OMG晋级概率最大,而他认为al战队晋级的概率非常大。
LPL赛区季后赛形势图火了
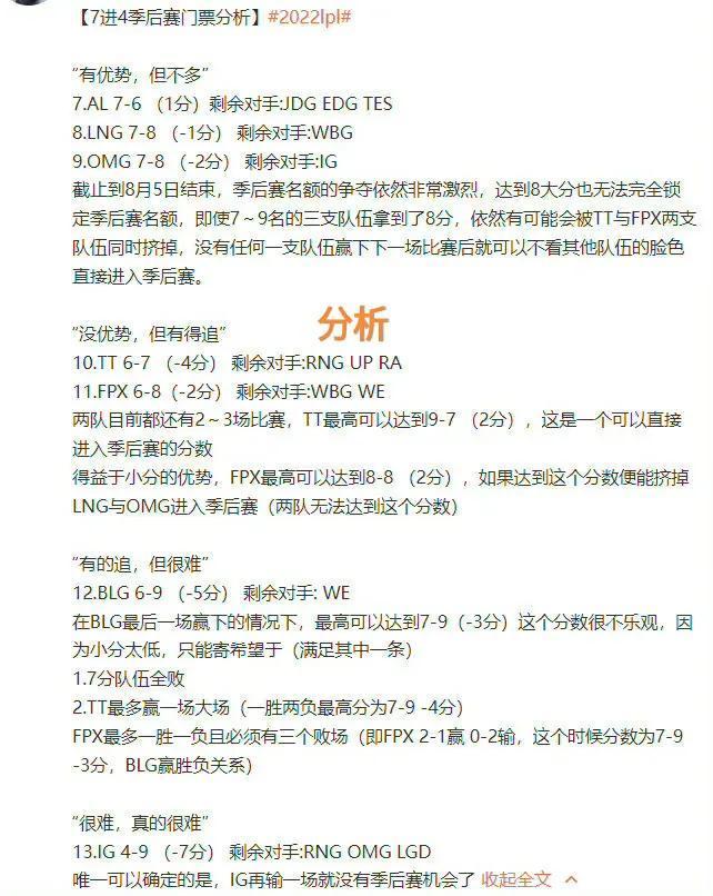
相信绝大多数的玩家对于lpl赛区的季后赛还是比较关注的,这几年里,lpl赛区的整体人气和热度是非常高的,赛制的改版让lpl赛区拥有十支季后赛的战队,并且排名靠前的队伍还会拿到复活甲,这样的调整,让整个季后赛的精彩程度大幅度提升,BO 5的对决是很多玩家非常喜欢的。随着常规赛的逐渐接近尾声,季后赛的争夺也是变得越来越激烈,目前,六支战队已经确定了晋级的名额,分别是tes战队,jd g战队,rng战队,V5战队,w bg战队和edg战队,这几支队伍都拿到了九胜或者十胜。接下来还剩下七支战队来争夺最后的四个名额。
Lpl赛区的官方解说雨童也是第一时间发布了事分析,在他看来Al战队,OMG战队以及lng战队是最有机会去晋级季后赛的,Al战队剩余的对手是edg战队,tes战队和jdg战队,目前他们的分数是7-6,就算这几场比赛全败也是7-9的成绩,整个的分数还是可以接受的,毕竟目前其他几支战队的成绩也不是很好。当然,只要能够拿下这三支战队任意一支,al战队就可以直接确定晋级名额。OMG战队仅剩下和ig战队一场比赛,他们的晋级概率,我感觉应该是最高的。毕竟和ig战队的对决胜率还是比较大的。
Lng战队同样也只剩下和w bg战队的一场比赛,在我看来,他们大概率会拿到7-9的成绩,最后应该会比小分确定晋级季后赛的名额。Fp x战队目前是6-8的成绩,现在他们剩下w bg战队和we战队两场比赛。如果不出意外的话,we战队的比赛是可以比较轻松的,获胜的和w bg战队是一个变数,如果他们能够拿下的话,就可以直接晋级。
Ig战队应该是这几只队伍中最惨的一个了,他们虽然还保留着晋级的机会,但是只要输掉任意一场比赛,就会直接被淘汰。Blg战队目前也是有机会去争夺名额的,最后一场和we战队的比赛大概率会拿下,但是需要看其他战队的脸色,因为他们目前最高也就只能拿到七胜,需要其他战队的,接下来的比赛总也保持七胜才能够去比拼小分。总而言之,今年lpl赛区季后赛的最后争夺是比较激烈的,而且不需要拿到八胜就有机会去获得名额。
再见认为
我感觉目前lpl赛区战队数量有些多了,排名靠前的几支战队和排名靠后的队伍实力差距很大,就比如目前已经确定晋级季后赛的六支战队,整体状态就还可以,但是后面的这七支战队完全就不是一个等级的了,前十战队晋级季后赛后面的2到3支战队,基本上就是经验宝宝没有任何的作用。只能说lpl赛区将饼画的太大了。
各位观众老爷们怎么看这个事情呢?




